• 297 €

21 jours pour retrouver ton énergie

  • Cours
  • 24 Leçons

« Nouveau ! Enfin une méthode éprouvée pour retrouver ton énergie en seulement 21 jours, sans efforts surhumains, garantie ! »

Voici comment tu peux retrouver ton énergie vitale

Grâce à une méthode complète et innovante...

Imagine si tu pouvais te réveiller chaque matin plein.e d'énergie, prêt.e à affronter ta journée avec enthousiasme et sans cette sensation de lourdeur qui t'accompagne depuis trop longtemps.

Tu ferais quoi avec cette pêche enfin retrouvée ?

  • => Tu te mettrais ou te remettrais au sport ? 

  • => Tu passerais plus de temps de qualité avec tes amis et tes proches ?

  • =>Ton moral serait forcément au top et tu serais moins irritable, n’est-ce pas ? 

Malheureusement ta vie ressemble plutôt à ça :

Un rythme de dingue, des obligations professionnelles et personnelles...tu es en permanence débordé.e

et ton quotidien ressemble à un poids que tu traînes toute la journée.

Peut-être que chaque matin tu te réveilles en pensant “vivement ce soir que je me couche” ?


Peut-être même que tu n’as pas super bien dormi parce que ton cerveau a mouliné toute la nuit et tu as beau compter les moutons…ça ne change rien.

Et ta fatigue s’accumule…

Tu attends le week-end ou les vacances avec impatience mais tu as à peine le temps d’en profiter que tu repars dans ton quotidien d’épuisement.


Tu n’es plus motivé.e à rien et c’est normal, comment avoir de la motivation quand on n’a plus de jus ??

Comment se lancer dans de nouveaux projets quand tes batteries sont à plat ?

Et le cercle vicieux s'installe...

l’épuisement t'envahit, tu deviens irritable ou en larmes pour des petites choses.

  • Tu te sens dépassé.e par le stress et l'anxiété, incapable de trouver du répit.

  • Tu as un sentiment de ras le bol de tout… 

Tu voudrais tout envoyer balader, mais tes obligations te l’interdisent.


Alors tu commences à t’isoler, à avoir le sentiment d’être “lent.e” dans ton travail, à faire des erreurs.

Tu entends les remarques des autres :

“tu as l’air crevé.e”...et tu le sais déjà très bien, merci…mais comment faire ? 


Tu as essayé différents conseils, des remèdes naturels aux modifications de routine, sans aucun résultat durable.

Le problème c'est que la vie, ce n'est pas “petit bambou”, tu ne vas pas t'enfermer 2 heures chaque jour chez toi pour méditer : 

  • Tu n’as pas le temps

  • Tu n’as pas l’énergie 


Cette fatigue qui s’accumule devient réellement toxique pour toi et ton entourage.

Non seulement ton humeur est altérée, mais c’est ta santé toute entière qui en pâtit.

Ton immunité baisse, et tu sais qu’à long terme, cet épuisement est encore plus dangereux sur ton système cardio-vasculaire.

Alors comment s'en sortir ?

Tous les “trucs” que tu as pu voir ici où là pour t’aider à retrouver l’énergie sont soit trop compliqués, soit impossibles à mettre en application dans ton quotidien déjà surchargé !


La réalité: ils sont souvent incomplets et ne prennent pas en charge la globalité de ton problème de fatigue.


On te dit :

  • de méditer

  • de mieux dormir

  • de mieux manger

  • de devenir zen

  • d’équilibrer ta vie…

En fait…tu dois devenir un expert dans chaque domaine pour pouvoir avoir des résultats durables


Mais malheureusement…la vie quotidienne est juste incompatible avec ça !

Je connais ça par coeur !

Quand j’étais vétérinaire, j’étais exactement dans ce cas…

Les journées, les nuits de garde, ma vie de papa…impossible de dormir sur mes 2 oreilles, constamment épuisé à l’extrême jusqu’à ne plus entendre le réveil matin…


Je suivais des conseils glanés à droite à gauche pour tenter de retrouver un peu d’énergie, mais le constat était le même…les résultats étaient temporaires.


Le vrai problème n’est pas que ces conseils n’étaient pas bons…le vrai problème  c’est que :  

  • sur le long terme…il m’était impossible “tenir” ces bonnes résolutions parce qu’elles étaient beaucoup trop contraignantes (je n’ai pas 1h par jour pour méditer par jour, par exemple…)

  • ces conseils reçus étaient difficilement applicables (à moins de vivre dans un monastère bouddhiste) 

  • ces conseils étaient souvent incomplets  ou superficiels ( l’énergie doit se traiter en combinant le mental, le physique, le physiologique ET l’organisation)

  • Ces conseils n’étaient pas “durables” dans le temps : avec tout ce que j’avais à respecter…ça devenait plus que pénible et je finissais par abandonner et retourner dans mes anciens travers.

J’en ai eu marre…

J’avais toujours l’impression de n’avoir qu’un morceau du puzzle pour me permettre de retrouver mon énergie.

J’avais toujours l’impression aussi que pour appliquer ces différents outils, je devais aller habiter à Bali, ou sur une île déserte…enfin, loin de la vie NORMALE quoi…

Alors j'ai créé la méthode des 21 jours

Une méthode qui comble tous les défauts des méthodes que j’avais pu tester jusqu’alors.

Une approche globale et complète

Fini d’avoir des informations fragmentaires et incomplètes !

On couvre TOUT : Sommeil, gestion du stress, gestion du temps,  alimentation, physiologie…

Une transformation en profondeur

La méthode est élaborée pour faire en sorte de modifier naturellement tes routines pour que celles-ci s’installent dans ton quotidien et que tu ne puisses plus jamais revenir en arrière.

Une méthode FACILEMENT applicable

même si tu es débordé.e dans ta journée.

Avec la méthode des 21 jours, tu vas obtenir :

  • 3 outils simples pour apaiser tes pensées et arrêter de mouliner

  • Une méthode pour s’endormir sur commande

  • Une méthode pour avoir un sommeil plus réparateur 

  • la technique de “La boite”, une technique d’auto-hypnose pour “digérer” tes émotions

  • le “STOP” : un outil redoutable pour arrêter tes ruminations, grandes consommatrices d’énergie 

  • La technique de respiration ultime pour diminuer ton cortisol (responsable du stress et de l’épuisement), diminuer ton anxiété et augmenter ta concentration

  • Le process pour traquer et éliminer les “voleurs d’énergie” 

  • Mes outils de productivité pour en faire plus, en moins de temps et ainsi préserver ton énergie

  • Le “Journal de bord” de l’alimentation qui TE convient pour te donner la pêche, sans contrainte

  • Comment retrouver une activité physique et booster son énergiemême si tu n’aimes pas le sport

  • La routine quotidienne pour modifier durablement ton humeur quotidienne, que tu sois plus enthousiaste et avec plus d’entrain.

  • Ma méthode pour obtenir des vacances…chaque mois, même quand tu as un travail exigeant !

  • Une manière pour ré-équilibrer sa vie pro/perso et inscrire ces changements dans la durée.

Cette formation, elle est prête et elle t'attend de l'autre côté, dans ton espace membre.

Tu peux y accéder intégralement maintenant, en cliquant sur le bouton ci-dessous.

Tu pourrais l'avoir commenc"e avant ce soir…

Avoir déjà retrouvé de l'énergie d'ici la fin de la semaine…

  • 297 €

21 jours pour retrouver ton énergie

  • Cours
  • 24 Leçons

« Nouveau ! Enfin une méthode éprouvée pour retrouver ton énergie en seulement 21 jours, sans efforts surhumains, garantie ! »

Pourquoi ça marche :

La formation "21 jours pour retrouver ton énergie" est basée sur des techniques éprouvées de gestion du stress, d'amélioration du sommeil, d'alimentation énergisante, de gestion du temps  et d'exercices physiques adaptés.

Elle fonctionne car elle aborde la fatigue de manière holistique, traitant à la fois les symptômes et les causes profondes.

En BONUS

Cette formation est fournie avec le bonus suivant :

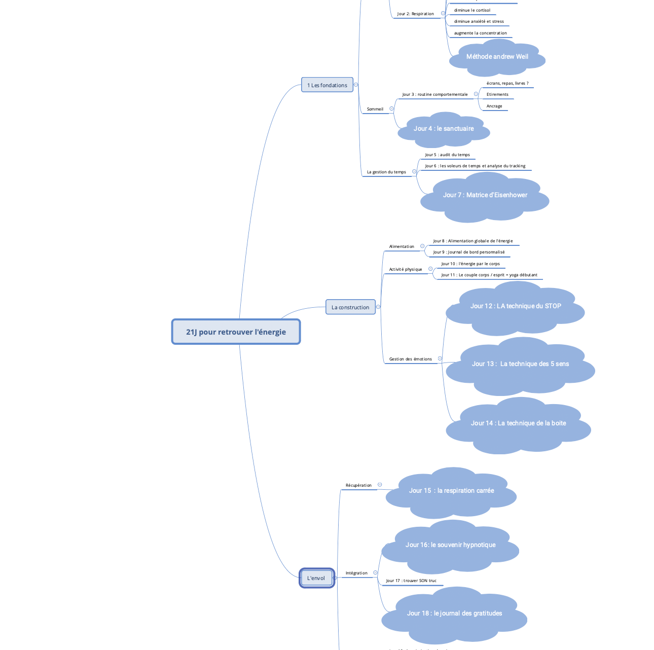
mindmap

Plan détaillé de la formation

En plus de la formation, tu pourras télécharger la mindmap qui récapitule tout, avec toutes les étapes, les actions et les exemples.

Pas besoin de prendre de notes. Tu pourras l'utiliser comme checklist pour appliquer la méthode, y revenir plus tard et te remémorer ainsi chaque étape.

La Garantie

Cette formation est fournie avec une garantie

La garantie "tester sans risquer"

Si la première leçon ne te plait pas, reçois un remboursement intégral

Cette garantie te permet de regarder une leçon de la formation en entier (celle de ton choix)…
Puis, si ça ne te convient pas (peu importe la raison), de demander un remboursement intégral.

Mon équipe vérifiera que tu as ouvert une seule leçon (⚠️ et que tu n'as pas cliqué sur les autres, ni les documents annexes).

Si c'est bien le cas, tu seras intégralement remboursé dans les 72 heures.

  • 297 €

21 jours pour retrouver ton énergie

  • Cours
  • 24 Leçons

« Nouveau ! Enfin une méthode éprouvée pour retrouver ton énergie en seulement 21 jours, sans efforts surhumains, garantie ! »

Témoignages

plusieurs milliers d'élèves ont déjà suivi mes formations. Voici ce qu'ils en disent :

Questions - Réponses

Je réponds aux questions les plus fréquentes 👇

À quoi ressemble la formation ?

Il s'agit d'une formation vidéo que tu vas pouvoir suivre depuis ton espace membre.

Elle n'est pas en direct : une fois ton achat effectué, tu pourras la suivre quand tu le veux, autant de fois que tu le veux.

Le formateur filme son écran et t'explique chaque étape une par une, simplement, comme s'il était à côté de toi.

La formation est fournie avec une mindmap, que tu pourras télécharger.

Comment accéder à la formation ?

Clique sur le bouton "Obtenir Maintenant". 

Une fois ton paiement effectué, tu recevras immédiatement un accès à la formation intégrale.

Combien de temps aurais-je accès à la formation ?

Tu conserveras ton accès à la formation à vie. Tu pourras la suivre encore et encore, dès que tu en sentiras le besoin.

Si un jour, nous décidons de changer de plateforme d'hébergement, tu pourras nous envoyer un email et nous te renverrons la formation.

Que faire si je change d'avis après mon achat ?

Toutes mes formations sont couvertes par ma garantie Tester Sans Risquer.

Elle te permet de regarder une leçon de la formation en entier (celle que tu veux)…

Puis, si ça ne te convient pas (peu importe la raison), de demander un remboursement intégral.

Mon équipe vérifiera que tu as ouvert une seule leçon (⚠️ et que tu n'as pas ouvert les autres, ni les documents annexes).

Si c'est bien le cas, tu seras intégralement remboursé dans les 3 jours.

Que faire si j'ai une question sur la formation ?

Si tu as un problème pour accéder à ta commande ou que tu souhaites faire valoir une garantie, contacte le support à theoduverger@acteur-de-sa-vie.com

Mon équipe te répondra rapidement.

Note : nous ne fournissons pas de conseils ni de coaching avec cette formation.

Quand vais-je recevoir ma formation bonus ?

Si ton achat s'accompagne d'une formation bonus, elle sera automatiquement ajoutée à ton espace membre dans les 30 minutes suivant ton achat.

Si tu n'as pas reçu ta ou tes formations promises au delà de 30 minutes, contacte-nous à theoduverger@acteur-de-sa-vie.com

Puis-je avoir une facture ?

Oui.

Une facture avec la TVA te sera envoyée immédiatement après ton achat.

Si tu le souhaites, tu pourras modifier le nom et l'adresse qui apparaissent dessus en 1 seule étape.

  • 297 €

21 jours pour retrouver ton énergie

  • Cours
  • 24 Leçons

« Nouveau ! Enfin une méthode éprouvée pour retrouver ton énergie en seulement 21 jours, sans efforts surhumains, garantie ! »